|包揽各项体育赛事直播
由上海市药学会药剂学专委会主办,克服递药屏障高端制剂全国重点实验室承办的2024上海药学会药剂学年会暨青年论文报告会,于2024年6月23日隆重举行。来自复旦大学、华东理工大学、海军军医大学、上海交通大学、上海中医药大学、中国科学院上海药物研究所、中国医药研究工业总院等高等院校、研究院所、附属医院等单位的药剂学领域200余名师生参加本次会议。 海军军医大学药学系党委书记任军伟主持开幕式工作,上海市药学会刘丙龙副理事长兼秘书长、上海市药学会药剂学专委会主任委员王浩研究员、海军军医大学药学系主任盛春泉教授致开幕词。
本次会议围绕药物制剂新技术、药物传递系统创新、以及临床应用等方面广泛征稿。经组委会遴选,共选出36名代表进行论文工作汇报交流,其中博士论文报告17人,硕士论文报告15人,青年科技工作者报告4人。报告者从核酸药物递送、脑部疾病靶向治疗、肿瘤免疫治疗、炎性肠病药物递送、药物体内递送过程以及复杂剂型军队特需药品研发等方面充分交流讨论最新研究成果。
海军军医大学长征医院医疗保障中心主任及上海中医药大学中药资源与技术中心主任陈万生教授作了《新时期上海医院药学的探索与实践》的大会报告,为药剂学和医院药学的学科交叉提出新形势下的思考。国家万人计划人才、复旦大学药学院药剂学系主任张志文教授做了《基于肿瘤纳米生物学特征的仿生递药系统》的大会报告,探讨药剂学前沿科技的发展趋势,分享肿瘤药物递送方向的研究经验和心得。
李亚平研究员宣布了获奖名单。王浩研究员进行了大会总结,他指出会议报告展示了上海药剂学学者们扎实的学术功底和敏锐的洞察力,并期望药剂工作者们能基础与应用研究并进,以本次年会为契机,进一步加强交流与合作,共同推动药剂学事业的蓬勃发展。
本次会议成功举办,为推动上海市药物制剂事业的发展,培养和挖掘新的药学人才,交流最新的药学科研成果做出了重要贡献。
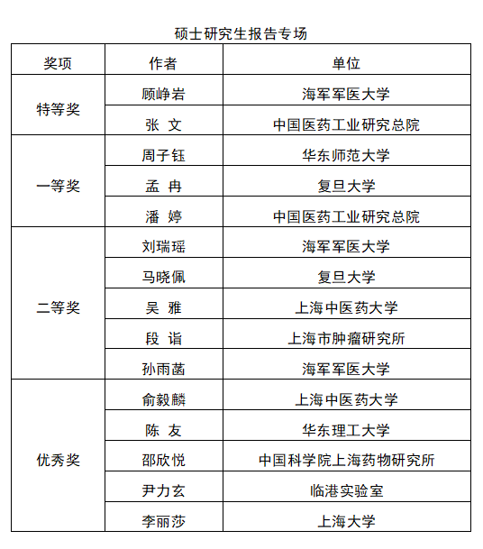
附:获奖名单
撰稿:上海市药学会药剂学专委会
审核:鲁莹 刘丙龙